لتعديل موقع الويب وفقًا لاحتياجات الوصول الخاصة بك، حدد خيارًا واحدًا أو أكثر أدناه.
شارك
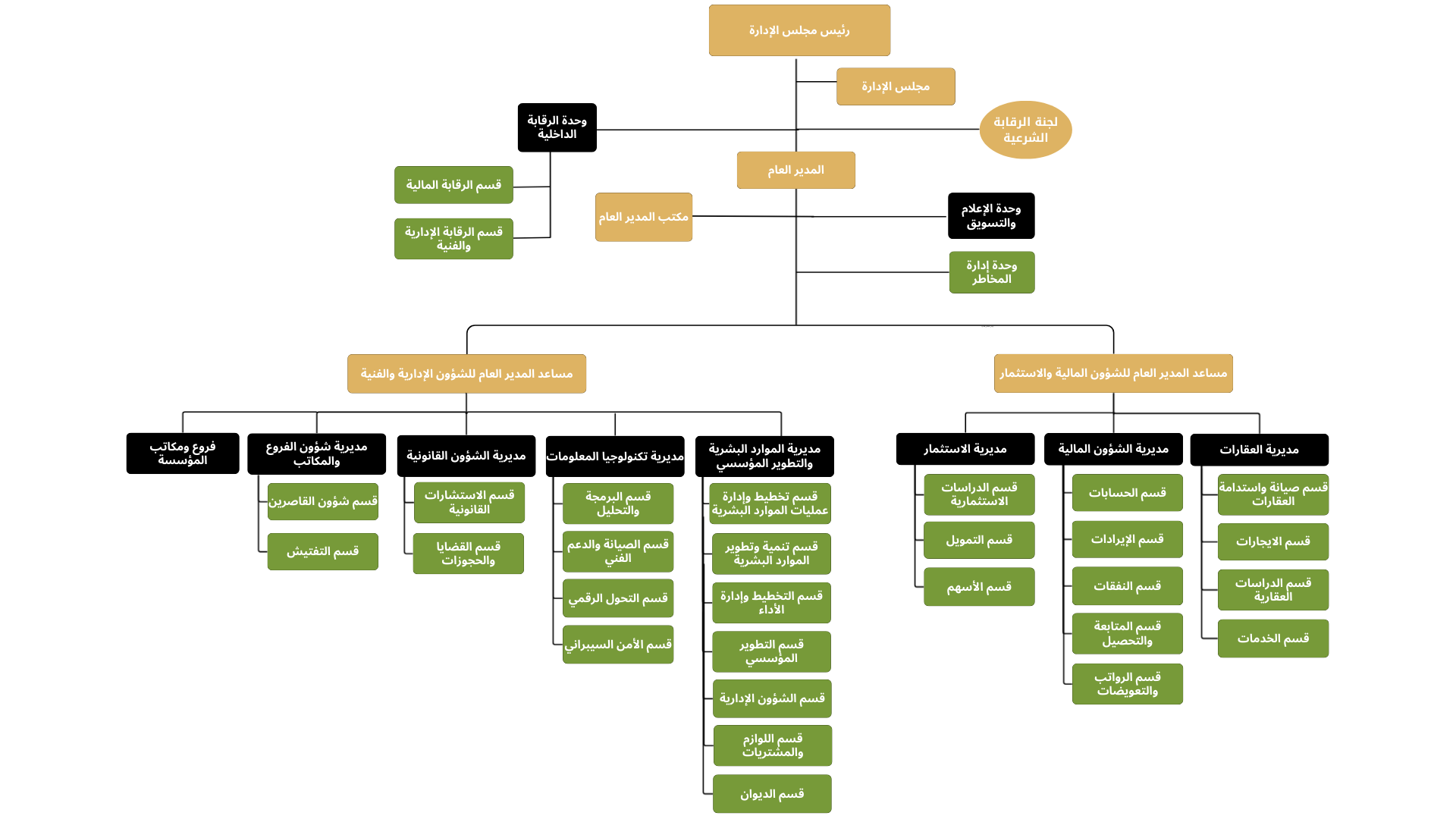
لمشاهدة الهيكل التنظيمي, انقر هنا (الهيكل التنظيمي).
آخر تحديث 17/8/2025
كيف تقيم محتوى الصفحة؟